北京泵友圈
科技有限公司

新闻详情

不同形式机械压缩机在氢产业链中的选用

摘要:脱碳加氢和清洁高效是当前能源科技发展的趋势。氢能产业链发展日趋成熟,其中多种场合都需要对氢气进行压缩以满足各种不同应用需要。多种不同形式的压缩机都可应用在氢气压缩上,包括机械式压缩机和非机械式压缩机。机械压缩机技术成熟,在氢气应用中较为广泛。对氢气压缩中常用的机械式压缩机特点和应用情况进行了总结对比,并针对不同的应用场景,提出了氢气压缩机的选型建议。除必须满足工艺要求等技术需求外,氢气压缩机的选用还应考虑各种非技术因素。


关键词:氢气压缩,离心压缩机,往复活塞压缩机,隔膜压缩机,螺杆压缩机,选型原则


0 引言

2023年在阿联酋举办的《联合国气候变化框架公约》第二十八次缔约方大会(Conference of Parties,简称COP)上,近200个缔约方的代表在达成了气候变化领域的“阿联酋共识”,各国将坚定发展可再生能源、降低化石能源消费、运用技术创新实现清洁转型、全面管控各类温室气体,实现巴黎协定目标[1]。脱碳加氢和清洁高效是当今能源科技发展的趋势,发展氢能是全球实现“碳达峰、碳中和”的重要路径[2]。近年来,氢能技术发展日趋成熟。氢能产业链与传统油气产业链关系紧密,石油公司在资源规划、制氢用氢、油气储运及终端建设与运维等多方面拥有技术,在资源整合方面也具有优势[3]


在制氢环节上,已由起步阶段的“灰氢”经“蓝氢”过渡到“绿氢”;储运环节上,高压储氢使用普遍,技术成熟;用氢环节上,氢气作为成熟的化工产品已被广泛用于发电、炼油、化工、冶金等行业[4]。应用于炼油行业的加氢工艺于20世纪50年代就逐步工业化,包括各类的加氢精制、加氢处理及加氢裂化工艺[5]。可见氢气的应用并不是新兴事物,只是近年来在“双碳”背景下其应用得到更多扩展和关注。


1 氢气压缩的应用场景

氢气是质量最轻的气体,其质量能量密度高,是非常理想的能量载体。但是氢气密度低,常压下密度仅为90g/m3,需对低压氢气进行压缩提高能量密度以使其能够满足各种应用,如管道输送、氢气储存、燃料加注等[6]。按照氢气纯度划分,不同应用中的氢气可划分为纯氢(纯度100%)和富氢(氢含量高,同时包含其他气体组分)。制氢设备产出的氢气一般为纯氢,炼厂和化工厂使用的氢气一般为含有烃类的富氢。氢产业链中的应用需对氢气进行压缩的场景如图1所示,主要应用场景包括以下四类[7]

图片

图1   氢产业链中氢气压缩场景

Figure 1 Hydrogen Compression in H2 Value Chain


1.1 注入管网

据国内外研究证明,采用管道输入纯氢的经济效益和环保性在大规模、长距离输送情况优势明显,是氢能运输的最优选择之一[8]。绿氢工厂中由电解槽产出的氢气需增压后进入氢气管网,如采用碱性电解槽(Alkaline Stacks)产出的氢气压力较低,需增压后进行外输[9]。电解槽来气压力通常在20bar左右,需经压缩机增压至80~100bar左右进入氢气管网运输。采用甲烷蒸汽重整(Steam Methane Reforming)工艺的蓝氢工厂制备的氢气注入管网时要求氢气达到的压力与绿氢工厂类似。


1.2 管道增压

氢气管道为长输管道时,与天然气长输管道相同,需要在管线沿途设置增压站,利用压缩机为氢气增压。目前全球各国氢气输送多采用在役天然气管道,将氢气按比例掺入天然气,利用已有天然气管道输送[10]。在氢气管道发展初期,积极探索天然气掺氢运输,是大规模推广氢气的现实解决方案[11]。掺氢比例在0至100%之间,而且一般会随着可再生能源发电量的波动而波动。压缩机能耗以及能头会随着掺氢比例变化而变化,掺氢比例同样会对现有管道的输气能力产生影响[12]


1.3 地下储氢

与天然气储气库类似,氢气地下存储是指将氢气储存在枯竭油气田、含水层和盐穴地下结构中,可解决可再生能源发电平衡和能源储存的问题[13]。注入地下储气库的氢气来自长输管道,长输管道运行压力一般在80-100bar,考虑到注气过程中的压力损失,需要经压缩机增压至200-300bar后才能注入地下储气库,高注气压力时储气库用氢气压缩机选型的首要考虑。


1.4 最终用户

氢气应用广泛,可作为工业用原料气、发电厂燃料气以及车用燃料等。不同用户对氢气气源的压力需求不同。由于在长输管道的终端,在用户需要高纯度氢气时,需要将天然气和氢气进行分离,气体分离工艺会产生压降,在分输给最终用户前需要增压,如燃气轮机一般要求燃料气压力在20-30bar之间,燃料加注站则一般需要氢气增压到700-900bar。此外在纯氢作为燃料时,其体积热值低,达到相同的热负荷需要更高流量,且氢气燃烧速度快,在纯氢作为燃料时往往需要增压[14]


2 不同形式氢气压缩机简述

几个世纪以来,各种不同形式的压缩机逐渐问世,从最被人熟知的机械式压缩机如往复式压缩机和离心压缩机,到比较少见的非机械式如电化学式压缩机,最早应用在氢气上的压缩机为往复式压缩机。机械式压缩机目前应用范围最广,其原理是将机械能转化为气体的压力能实现气体增压[15]。每种形式的压缩机都有其独特设计,因此具有各自的使用优势和缺点。氢产业链中使用的压缩机主要包括三类,动力式、容积式以及非机械式,详细分类如图2所示,其中动力式和容积式压缩机都属于机械式压缩机。

图片

图2   常用氢气压缩机分类

Figure 2 Classification of Hydrogen Compressors


由于篇幅所限,本文仅对主要的机械形式压缩机在氢气中的应用进行简述。


2.1 动力式

动力式压缩机在氢气中的应用以离心压缩机为主,其在氢气中的应用已具有几十年的历史,离心压缩机优点是处理量大,效率和可靠性高。其氢气上的应用并以富氢(通常氢气含量为85-%90%,C1-C6等烃类含量10%-15%)应用为主,如炼厂用循环氢压缩机[16][17]。随着炼厂规模的扩大以及原油劣质化,炼厂对富氢的需求量也增大,离心压缩机特别适合这种大流量工况。


但由于氢气分子量小,相对大分子量气体来说,氢气在离心压缩机各级间的升压小,这意味着在需要高排气压力时,需要提高离心压缩机叶轮转速或者增加叶轮级数,例如当压缩比为4:1时,离心压缩机需要6级叶轮才能实现。增加叶轮级数会使极大影响压缩机的转子动力学性能,通常离心压缩机级数一般限制在10~12级以内。而提高叶轮转速,需要考虑材料的强度极限,强度极限与叶尖速度直接相关,纯氢应用中材料的强度极限以及叶轮应力水平都会受限,目前仍没有可行的试验方法来模拟验证100%纯氢应用中离心压缩机高速叶轮的性能表现,纯氢应用上的离心压缩机目前仍在开发阶段[18][19]。此外由于可能存在氢脆问题,如氢致开裂(Hydrogen Induced Cracking,简称HIC)使使叶轮在高转速下的强度性能编的更加复杂。


Concepts NREC公司承担的美国能源部于2008年启动的“开发管道氢气用高性能离心压缩机项目”在2012年完成了一台用于氢气输送的离心压缩机的详细设计与样机制作[20]。Elliott与Voith Turbo联合推出的整体齿轮集成式Flex-Op离心压缩机(如图3所示)采用独特布局,将4台压缩机通过一个多齿轮变速箱驱动,可解决纯氢压缩中需要增加离心压缩机叶轮技术的问题[21];Sebastian Schuster等人对管道输氢用离心压缩机进行了研究,结果表明碳钢、铝甚至钛等材料的强度都不能达到压缩机叶轮高转速的需要,需要选用新型材料[22]

图片

图3   Elliott与Voith Turbo联合研发的Flex-Op离心式氢气压缩机(来源:Elliott)

Figure 3   Flex-Op Centrifugal Compressor for Hydrogen Service developed by Elliott and Voith Turbo(Source: Elliott)


基于以上局限,离心压缩机在氢气上应用以富氢和低压工况为主。据笔者目前所了解,目前还有没有离心压缩机有应用于纯氢上的业绩。尽管存在以上局限,由于离心压缩机的高可靠性以及低维护成本,并且随着制氢规模的不断扩大,氢气处理量大的场合,离心压缩机的应用仍然具有很大潜力。


2.2 容积式

容积式压缩机技术成熟,已有几个世纪的应用历史。用于氢气的容积式压缩机主要包括往复活塞式、隔膜式、螺杆式和离子式,其中离子压缩机尚处于实验推广阶段,以下不再简述[23]


2.2.1 往复活塞压缩机

往复活塞式压缩机是最早应用在氢气上的压缩机,往复活塞压缩机排气压力高,其在炼厂中应用广泛,如炼厂用新氢压缩机。往复活塞式压缩机适应性强,受流量和气体组分变化的影响小。按照活塞支撑环的润滑方式不同,往复活塞压缩机可以分为有油润滑和无油润滑两种形式,两种形式都可以应用于氢气压缩[24]。有油润滑的适用范围很广,但纯氢的气体组分和分子量对污染物特别敏感,在要求氢气不被润滑油污染的工况下,应选用无油润滑形式。图4为用于氢气的往复活塞压缩机外观。

图片

图4   用于氢气压缩的往复活塞式压缩机(来源:Ariel Corporation)

Figure 4   Reciprocating Piston Compressor for Hydrogen Compression(Source: Ariel Corporation)


相比离心压缩机,往复活塞式压缩机更适用于高压力小流量的工况。往复压缩机对于间歇操作相对不敏感,即使需要多次启停,往复压缩机也可以保持很好的运行记录,这使往复式压缩机在绿氢工厂上特别适用,如以太阳能发电制氢工厂,由于昼夜区别,电解水制氢产量会出现波动,通常设计为间歇运行或者部分负荷运行,为保证气阀在低速下运行,往复活塞压缩机通常在满负荷的60%-70%工况下运行[25][26]。氢气用往复压缩机的流量调节可通过卸荷器或者无级气量调节实现,这两种方式在氢气用往复压缩机上最为常见[27]


虽然无油润滑往复活塞压缩机不会引入杂质,但是由于缺少润滑介质,摩擦副在运行过程中温升较高,能达到的排气压力收到限制,基于此往复活塞压缩机被认为不适用于氢气加注站。近年来无油润滑形式活塞压缩机可以实现的最高排气压力已经实现突破,美国Ariel公司最新开发的用于氢气加注的无油润滑压缩机在入口压力25bar,流量250kg/h条件下实现了排气压力500bar;瑞士Burckhardt用于长管拖车充装以及氢气加注站的无油润滑往复活塞压缩及最高排气压力可达550bar,其外观如图5所示。目前适用于纯氢工况下的耐磨材料的研发以及活塞环设计的改进也可以提升无油润滑活塞压缩机的最高排气压力。

图片

图5   用长管拖车充装及加氢站的往复活塞式压缩机(来源:Burckhardt Compression AG)

Figure 5   Reciprocating Piston Compressor for Trailer Filling and Hydrogen Refueling Station( Source: Burckhardt Compression AG)


值得注意的是,在需要氮气吹扫的工艺系统中,应尽可能减少氮气在往复活塞压缩机中的停留时间,因气阀的设计是针对氢气介质,而氮气与氢气分子量相差大,往复活活塞压缩机长时间以氮气为介质运行会影响气阀寿命[28]


因其独特的结构设计,与其他形式压缩机相比往复活塞压缩机也存在一些局限。往复活塞压缩机的气流为非连续性,因此会存在脉动,引发压缩机附近的管路和设备振动。管道的振动直接影响压缩机及附近设备的安全运行,特别是对于氢气这种易燃易爆的工艺介质,严重的管道振动会导致极大的事故风险[29][30]。典型的抑制脉动方法包括设置缓冲罐,限流孔板,管道支撑以及合理配管等[31]。另外往复压缩机还存在辅助系统复杂、维修频率高、活塞环和填料函等密封件寿命不够长等缺点[32]


2.2.2 隔膜压缩机

目前在燃料加注站上等应用上要求氢气达到550-900bar的压力,处理量可达每天10吨,这种工况下传统往复活塞压缩机很难满足,加氢站用压缩机以隔膜压缩机为主[33]。美国、欧洲、日本等国家在隔膜压缩机领域处于技术领先地位,近年来国内也相继开发出排气压力达700bar和900bar的隔膜压缩机[34]


隔膜式压缩机的工作原理是由原动机驱动曲轴转动,曲轴带动连杆,由连杆带动活塞做往复运动,活塞利用工作油液压对隔膜进行驱动,隔膜沿周边由两限制板夹紧并组成气缸,隔膜由液压驱动在气缸内往复运动,对气体的压缩和输送,其工作原理示意图如图6所示[35]

图片

图6   单级隔膜压缩机示意图

Figure 6   Schematic of Single Stage Diaphragm Compressor

隔膜压缩机的主要设计特点是润滑部分和工艺气介质完全由隔膜进行分离,氢气不会被污染,可以实现很高的排气压力。由于隔膜往复运动产生的体积变化有限,加之转速较低,与往复活塞压缩机相比,隔膜压缩机处理量通常较小,特别适用于低流量工况。在氢气应用中,隔膜压缩机可实现的最大流量约1,000Nm3/h,最高排气压力可达1,000bar。


隔膜压缩机气缸余隙很小,压缩过程热传导容易,允许排气温度高,隔膜压缩机每级压缩比(2.5-5.5)通常比往复活塞压缩机高,因此同样工况下隔膜压缩机需要的级数少[36]。隔膜压缩机技术成熟,在氢气压缩系统上特别是移动端上应用业绩多。用于加氢站的隔膜压缩机外观如图7所示。

图片

图7   用于加氢站的三级隔膜压缩机(来源:PDC)

Figure 7   Three Stages Diaphragm Compressor for Hydrogen Refueling Station(Source: PDC)


隔膜压缩机最大的缺点是随着运行时间的增加,膜片因受机械应力逐渐失效,其膜片经常故障,需定期更换,设备可靠性受一定影响,而且更换膜片工作耗时且成本高昂[37][38]。另外当加氢站加氢车辆数量不饱和时加注站处于间断运行状态,这种频繁启停和压力变动的工况对隔膜式压缩机的性能和寿命也会带来负面影响[33]


2.2.3 螺杆压缩机

在各种研究文献中,对于氢气用螺杆压缩机的论述很少。按照运行方式螺杆压缩机可分为喷油螺和无油两种形式,其中无油形式又可分为干式和湿式,干式无油螺杆压缩机在氢气应用中较少,喷油螺杆压缩机因其维护费用较往复活塞压缩机低,在某些应用中可代替往复活塞式压缩机[39]


喷油螺杆压缩机阴阳转子直接接触,原动机带动阳转子,阳转子带动阴转子对进入腔内的气体进行压缩,其结构如图8所示。喷油螺杆压缩机可以很好适应入口压力的波动,效率高;与往复压缩机相比磨损件少,可靠性高;通过配置滑阀进行气量与能量调节,可实现节能[40]

图片

图8   喷油螺杆压缩机剖面图

Figure 8   Cutaway of Oil Injected Screw Compressor


喷油螺杆压缩机在运行中润滑油被喷入压缩腔,减少了氢气的泄漏并可以抑制压缩带来的温升,这使得喷油螺杆压缩机单级压缩便可达到较高的压缩比[41]。但由于主轴的承载力限制,喷油螺杆压缩机通常用于排气压力不高于30bar的纯氢压缩中,其很难达到更高的排气压力。KobeSteel已经开发出排气压力达到100bar的喷油螺杆压缩机,可应用于氢气压缩。


随着喷油螺杆压缩机逐步朝着高压比、高排气压力方向不断发展,在中高压力和中等流量工况下,有希望逐步占领部分往复式压缩机的应用领域,如氢气压缩等。图9为用于氢气压缩的螺杆压缩机组布局图。

图片

图9   用于氢气压缩的螺杆压缩机组(来源:Aerzen)

Figure 9   Screw Compressor Package for Hydrogen Compression (Source: Aerzen)


3 不同应用场景下压缩机的选用

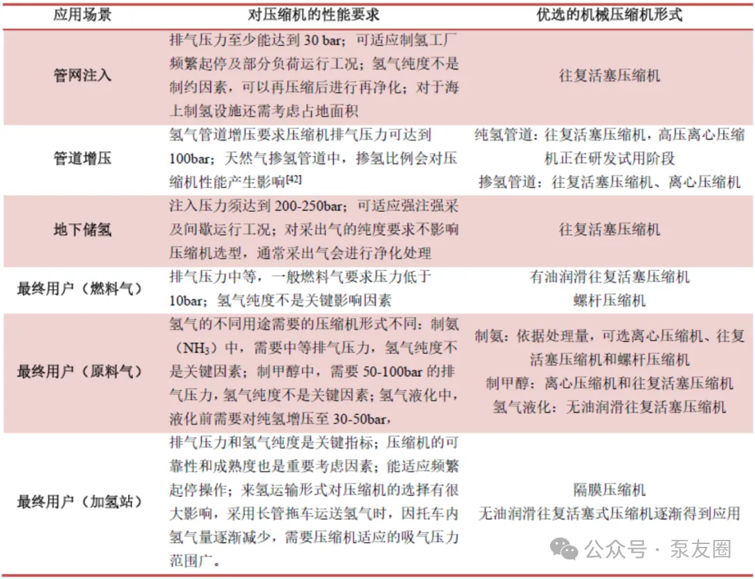
根据以上不同应用场景对压缩机性能的要求以及不同形式机械压缩机的特点,对不同应用场景下压缩机的选型总结如下,如表1所示[14]

图片

表1   不同应用场景下机械式氢气压缩机的选用总结

Table 1   Summary of Mechanical Compressor Selection for Different Applications


4 结论

作为清洁高效能源,氢气应用广泛,为满足各种不同应用需求,如何选择适用的压缩方案,许多关键问题都要考虑。在许多应用中,多种压缩机形式都可适用,氢气压缩机的选型取决于多种技术因素如需要达到的压力、氢气纯度(包括与天然气混输时氢气含量)、转速或流量调节、适应频繁起停工况、可靠性以及使用寿命等,另外还要综合考虑占地面积、使用方对压缩机的熟悉程度、投资成本、运维成本、制造厂经验等因素。文章对氢能利用中常用的机械式压缩机进行了总结与对比,并对具体应用场景下压缩机的选用提出了建议,随着不同氢气压缩技术的发展,氢气压缩机的选择范围也会越来越广。


参考文献

[1] 王瑞彬,全球气候治理达成“共识”中国能源转型蹄疾步稳[J],国际石油经济,2024,32(1):46-47

Wang Ruibin, Global climate governance reaches a “consensus” and China’s energy transition moves with a steady pace[J], International Petroleum Economics, 2024,32(1):46-47

[2] 汤林,熊新强,云庆,中国石油油气田地面工程技术进展及发展方向[J],油气储运,2022,6,41(6):640-656

TANG Lin, XIONG Xinqiang, YUN Qing, Progress and developing trend of CNPC’s oil-gas field surface engineering technology[J], Oil & Gas Storage and Transportation, 2022,6,41(6):640-656

[3] 余晖迪 张 琳 赵永明等,油气行业可再生能源制氢技术进展与前景展望[J],石油科技论坛,2024,43(1):40-49

Yu Huidi, Zhang Lin, Zhao Yongming etc. Development and Prospect of Renewable Energy Hydrogen Production Technology in Oil and Gas Industry[J], Oil Forum, 2024,43(1):40-49

[4] 刘翠伟,裴业斌,韩辉等,氢能产业链及储运技术研究现状与发展趋势[J],油气储运,2022,41(5):498-514

LIU Cuiwei, PEI Yebin, HAN Hui etc. Research status and development trend of hydrogen energy industry chain and the storage and transportation technologies[J], Oil & Gas Storage and Transportation, 2022, 41(5):498-514

[5] 曹东学,王阳峰,节氢型炼油加工工艺技术进展[J],炼油技术与工程,2022,52(2):1-6

Cao Xuedong, Wang Yangfeng, Development of hydrogen saving refining processing technology[J], Petroleum Refinery Engineering, 2022,52(2):1-6

[6] 欧正佳,郝兰锁,骆鑫雨等,氢气纯化和压缩技术研究进展[J],油气与新能源,2023,35(3):39-47

OU Zhengjia, HAO Lansuo, LUO Xinyu etc. Research Progress of Hydrogen Purification and Compression Technologies[J], Petroleum and New Energy, 2023,35(3):39-47

[7] Matt Lubomirsky,Roman Zamotorin,Avneet Singh et al, Compression Requirements for Carbon Reduction[C], Annual Meeting 10 May – 13 May 2022,

[8] 张家俊,国丽萍.氢能管道输送技术最新进展[J/OL].化工进展.

https://doi.org/10.16085/j.issn.1000-6613.2023-2164

ZHANG Jiajun, GUO Liping, Latest progress in hydrogen pipeline transportation technology[J], Chemical Industry and Engineering Progress, https://doi.org/10.16085/j.issn.1000-6613.2023-2164

[9] 葛书强,白洁,丁永春等.可再生能源制氢技术及其主要设备发展现状及展望[J/OL].太原理工大学学报. https://link.cnki.net/urlid/14.1220.N.20231222.1128.002

Ge Shuqiang,Bai Jie,Ding Yongchun etc. Development status and prospect of hydrogen production technology by renewable energy and its main equipment[J/OL], Journal of Taiyuan University of Technology. https://link.cnki.net/urlid/14.1220.N.20231222.1128.002

[10] 刘超广,马贵阳,孙东旭,氢气管输技术研究进展[J],太阳能学报,2023,44(1):451-458

Liu Chaoguang,Ma Guiyang,Sun Dongxu, RESEARCH PROGRESS FOR TECHNOLOGY OF HYDROGEN TRANSPORTATION BY PIPELINE[J], ACTA ENERGIAE SOLARIS SINICA, 2023,44(1):451-458

[11] 蒲亮, 余海帅, 代明昊等. 氢的高压与液化储运研究及应用进展. 科学通报, 2022, 67: 2172–2191

Pu Liang ,Yu Haishuai, Dai Minghao etc. Research progress and application of high-pressure hydrogen and liquid hydrogen in storage and transportation[J], Chinese Science Bulletin, 2022, 67: 2172–2191

[12] Allison T, Klaerner J, Cich S et al. Power and Compression Analysis of Power-to-Gas Implementations in Natural Gas Pipelines with up to 100% Hydrogen Concentration[C],Proceedings of ASME Turbo Expo 2021 Turbomachinery Technical Conference and Exposition GT2021,June 7-11, 2021, Virtual, Online

[13] 袁光杰,夏 焱,金根泰等,国内外地下储库现状及工程技术发展趋势[J],石油钻探技术,2017,45(04):8-14

Yuan Guangjie, Xia Yan, Jin Gentai etc. Present State of Underground Storage and Decelopment Trends in Engineering Technologies at Home and Abroad[J], Petroleum Drilling Techniques, 2017,45(04):8-14

[14] Leonard V L, Can T, Michele T, et al, Hydrogen Compression-Boosting the Hydrogen Economy[R], European Forum for Reciprocating Compressor, Nov 2022

[15] SDANGHI G, MARANZANA G, CELZARD A, et al. Review Of The Current Technologies And Performances Of Hydrogen Compression For Stationary And Automotive Applications[J].Renewable & Sustainable Energy Reviews, 2019, 102:150-170

[16] 李津津,大型重整装置循环氢压缩机的研制[J],中国设备工程,2023,5:115-117

Li Jinjin, Research on Hydrogen Recycle Compressor for Large Scale Reforming Unit[J], China Plant Engineering, 2023,5:115-117

[17] Mark W. M, An Unusual "Corrosion" Failure Of A Hydrogen Compressor Impeller[J],CORROSION 2001, Houston, Texas, March 2001

[18] Mark B, Luiz S, John S, et al. Under Pressure: The Challenges of Hydrogen Compression[J], Hydrocarbon Engineering, 2021,8:

[19] Simone C, Tommaso W, Nicola Bi, et al. The Role of Turbomachinery in Enabling the Hydrogen Economy[C], Abu Dhabi International Petroleum Exhibition & Conference to be held in Abu Dhabi, UAE, 15 – 18 November 2021

[20] Francis A. Di B, Kevin D, Development Of A 240,000 Kg/Day Hydrogen Pipeline Centrifugal Compressor For The Department Of Energy’s Hydrogen Delivery And Production Program[C], Proceedings of the ASME 2012 International Mechanical Engineering Congress & Exposition IMECE2012 November 9-15, 2012, Houston, Texas, USA

[21] KLAUS B, STEPHEN R, STERLING S F, Hydrogen Compression- Integrally Geared Barrel Compressors Address the Challenges of Hydrogen Compression[J], Turbomachinery International, 2020, 61(6): 22-24

[22] Sebastian S, Hans J D, Dieter B, Challenges Of Compressing Hydrogen For Pipeline Transportation With Centrifugal-Compressors, Proceedings of Global Power and Propulsion Society, 7th – 9th September, 2020

[23] 刘泽坤,郑刚,张倩等,加氢站用离子压缩机及离子液体简述[J],化工设备与管道,2020,57(6):47-53

Liu Zekun, Zheng Gang, Zhang Qian etc. Introduction of Ionic Compressor and Ionic Liquid Used in Hydrogen Refueling Station[J], PROCESS EQUIPMENT & PIPING, 2020,57(6):47-53

[24] 李雷明,汽油加氢装置新氢压缩机活塞支撑环磨损原因探讨[J],化工管理,2016,8,176

Li Leiming, Discussion on Wearing of Piston Supporting Ring on New Hydrogen Compressor for Gasoline Hydration[J], Chemical Engineering Management, 2016,8,176

[25] 张梦俭,非机械氢气压缩机的技术与性能研究[J],机械制造与自动化,2023,01,016:69-71

ZHANG Mengjian, Research on Technology and Performance of Non-mechanical Hydrogen Compressor[J], Machinery, 2023,01,016:69-71

[26] 张建云,赵 江,宋 鹏等,绿氢耦合炼化用氢气压缩机设计探讨[J],压缩机技术,2023,6:10-14

Zhang Jianyun, Zhao Jiang, Song Peng etc. Discussion on the Design of Hydrogen Compressor for Green Hydrogen Coupled Refining and Chemical Industry[J], Compressor Technology, 2023,6:10-14

[27] 王 蒙,孙 旭,张进杰,往复压缩机气量无级调节工况下吸气阀故障模拟与诊断[J],流体机械,2019,4,47(4):39-44,13

Wang Meng, Sun Xu, Zhang Jinjie, Fault Simulation and Diagnosis of Suction Valve on Reciprocating Compressor with Stepless Capacity Control[J], Fluid Machinery, 2019,4,47(4):39-44,13

[28] Greg P , Jonathan, Tim M, et al. Your Gas Compression Application – Reciprocating, Centrifugal, or Screw?, 45th Turbomachinery and 32th Pump Symposium, Huston, 2016

[29] 晁家明,余小玲,王子华等,氢气压缩机管路振动原因及治理方案[J],油气储运,2023,42(8):952-960.

CHAO Jiaming, YU Xiaoling, WANG Zihua etc, Causes and control measures for vibration of hydrogen compressor pipeline[J], Oil & Gas Storage and Transportation, 2023,42(8):952-960.

[30] 于铁楠,往复式氢气压缩机管线振动原因分析及减振改造[J],设备管理与维修,2021(7):76-77

Yu Tienan, Cause Analysis of Pipe Vibration of Reciprocating Hydrogen Compressor and its Modification[J], Plant Maintenance Engineering, 2021(7):76-77

[31] 李琴, 母德全, 张克海等,往复压缩机管路气流脉动分析与消减优化[J]. 化工进展, 2023, 42(11): 5612-5621

LI Qin,MU Dequan,ZHANG Kehai etc. Investigation and optimization of airflow pulsation reduction in the pipeline of a reciprocating compressor[J], Chemical Industry and Engineering Progress, 2023, 42(11): 5612-5621

[32] 贾晓晗,任省栋,加氢站压缩机发展现状与展望[J],压缩机技术,2023,4:1-5

Jia Xiaohan, Ren Shengdong, Development Status and Prospect of Compressor for Hydrogen Refueling Station[J], Compressor Technology, 2023,4:1-5

[33] 黄振辉,聂连升,王向丽等,加氢站用隔膜压缩机和液驱活塞式压缩机的性能和应用分析[J],化工设备与管道,2022,59(6):78-82

Huang Zhenhui, Nie Liansheng, Wang Xiangli etc. Performance and Application Analysis for Hydraulic Driven Piston Compressor and Diaphragm Compressor in Hydrogen Refueling Station[J], PROCESS EQUIPMENT & PIPING, 2022,59(6):78-82

[34] 刘 峻,赵 汪,高学强等,全球加氢站产业、技术及标准进展综述[J],太阳能学报,2022,43(6):362-372

Liu Jun,Zhao Wang,Gao Xueqiang etc. Review On Advances In Industry,Technology,And Standard Of Global Hydrogen Refueling Stations[J], ACTA ENERGIAE SOLARIS SINICA, 2022,43(6):362-372

[35] 郝加封,张志宇,朱 旺等,加氢站用氢气压缩机研发现状与思考[J],中国新技术新产品,2020,(6):22-24

Hao Jiafeng, Zhang Zhiyu, Zhu Wang etc. Status and Thoughts on Research of Hydrogen Compressor for Refueling Station[J], New Technology & New Products of China, 2020,(6):22-24

[36] 刘 玮,董斌琦,刘子龙等,加氢站氢气压缩机技术装备开发进展[J],装备制造技术,2021,12:246-250

LIU Wei, DONG Binqi, LIU Zilong etc. Progress of Compressor Technology and Equipment for Hydrogen Refueling Stations[J], Equipment Manufacturing Technology, 2021,12:246-250

[37] 王卫锋,PPI隔膜压缩机的常见故障原因及其对策[J],中国设备工程,2009,7:35-37

Wang Weifeng, Analysis and remedies of common failure of PPI Diaphragm Compressor[J], China Plant Engineering, 2009,7:35-37

[38] 何太碧,邹 铖,刘芮言等,车用加氢站压缩机选型[J],天然气技术与经济,2022,16(4):67-73

HE Taibi,ZOU Cheng,LIU Ruiyan etc. Selecting compressors in an automobile hydrogen station[J], Natural Gas Technology and Economy, 2022,16(4):67-73

[39] Takao O, Yoshinori K, Hironao T et al. Process Gas Applications where API 619 Screw Compressors replaced Reciprocating and Centrifugal Compressors[C], Proceedings of the Third-Fifth Turbomachinery Symposium, 2006

[40] 肖 芳,马文静,李 敏,喷油工艺螺杆压缩机的特点及应用分析[J],现代化工,32(10):87-90

XIAO Fang,MA Wen-jing,LI Min, Analysis on characteristics and applications of oil-injected

screw compressors[J], Modern Chemical Industry, 32(10):87-90

[41] Yasushi A, High-pressure 100 barg Oil-flooded Screw Compressor[J], Kobelco Technology Review No. 29 Dec. 2010:7-11

[42] 陈珂,王硕琨,杜文海等. 天然气管道掺氢输送对离心压缩机气动性能的影响[J]. 油气储运,2023,42(4):398-406

CHEN Ke, WANG Shuokun, DU Wenhai, et al. Influence of hydrogen-blended natural gas via pipeline transportation on aerodynamic performance of centrifugal compressor[J]. Oil & Gas Storage and Transportation, 2023, 42(4): 398-406.


图片

邮箱:bengyouquan@126.com微信:stephen528(验证消息:泵友圈)